第一章 总则
第一条 为进一步加强学生安全管理,将以学生为本的理念落到实处,保障外出学生的人身、财产安全,维护学校教学、科研、管理秩序,依据教育部《普通高等学校安全教育及管理暂行规定》《高等学校校园秩序管理若干规定》《普通高等学校学生管理规定》以及《yl23455永利集团学生全管理规定》等文件精神,结合我院实际情况,特制定本办法。
第二条 本办法适用于我院全体在校生。
第二章 请假类别及时限
第三条 学生请假类别分为因公请假和因私请假。
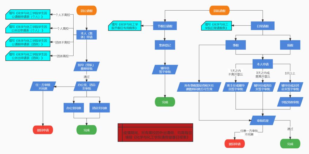
第四条 因公请假
(一)在校生因为参加由学校、学院、教研室或科研导师组织、安排的外出实习、社会实践、科研工作、学术交流、学生事务管理、学生活动(比赛)等校外活动之原因,导致无法正常上课,或需离开学校1天以上,或需离开章丘区至外地(含济南其他市区)的,均须办理因公请假手续。
(二)学生因公外出,指导教师(带队教师)为第一责任人,外出学生原则上应按预定的区域、路线、内容与时间进行,应主动与校内联系人通过电话、短信、电子邮件、QQ等方式保持联系,每三天至少联系一次,及时沟通情况;若临时改变外出区域和路线,或申请延长假期,必须及时向学院汇报并委托校内联系人办理相应手续;外出结束后应立即返校报到、销假。
(三)相关负责人应及时掌握因公外出学生具体情况,与长期外出学生的家人保持联系,确保出现突发事故时能够迅速妥善处理,并按规定及时上报,不得瞒报、迟报或漏报。
(四)因公请假的时限,在符合相关规定的情况下,具体视因公事务的具体时间要求而定。
(五)因公外出的学生必须购买了相关医疗保险(含当地各类社保),并应根据外出具体情况由公务活动负责人统一购买《人身意外伤害保险》。
(六)指导教师或团总支(辅导员)必须对相关学生进行一定的安全教育。
第五条 因私请假
(一)因私请假包括假期请假和日常请假。
(二)假期请假为无课程安排的周末、寒暑假及其它国家法定节假期。日常请假分为事假和病假。事假为学生因个人事务请假;病假为学生因本人各种疾病请假。
(三)假期请假的时间上限以假期的长度为准。
1 周末假期开始时间最早为周五(如周六有课,则顺延至周六)最后一节课下课后到周日晚间宿舍夜查之前(有晚自习的班级为周日晚自习开始之前)。
2 其他国家法定假期以学校放假通知为准,截止时间均为假期最后一天的晚间宿舍夜查之前(有晚自习的班级为假期最后一天晚自习开始之前)。
3 寒暑假参照学校具体规定执行。
4 日常请假的时间上限以在学校各项规定之内的情况下视具体情况而定。
第三章 请假审批
第六条 因公请假的审批
(一)因公请假由需请假的学生本人或集体发起,经由该事务的负责教师审批后,报学院团总支和学院办公室审批。
(二)学院团总支负责从安全评估、学生管理、是否与学校其他重大活动冲突等层面进行审批。
(三)学院办公室负责会同学院相关教学、科研负责人在学生培养、教学必要性、学术价值等层面进行审批。
(四)因公请假须经学院团总支和学院办公室双方审批同意。
第七条 因私请假的审批
(一)节假日请假由班长以班级为单位进行登记,经由辅导员签字后自动生效。
(二)日常请假在1天之内不离开章丘的,由班主任、辅导员或团总支审批,经审批人签字后生效。
(三)日常请假在3天之内(含3天)的,由辅导员或团总支审批。
(四)3天以上的由辅导员及团总支同意后,报学院党总支、学院负责人审批后生效;需学校报备(审批)的,由学院党总支、学院负责人签署意见,报学校相关部门备案(审批)。
(五) 学生如确需请事假,需提供有关证明,酌情准假(非直系亲属的红白事,原则上不予准假)。事假假条只批准离校,是否可以不上课还需由请假人单独向涉及到的任课教师提出申请,由相关教师视教学情况同意后方最终生效。
(六)病假须提供相应的医疗证明(病历以及医院开具的假条)。
(七)除病假外,所有假条没有为实验课请假的权限,需本人联系实验课老师申请或提前调换组别完成实验。
第四章 请假手续
第八条 因公请假的学生,如不离校的,需填写《永利y23455因公请假申请表》;如需离校的,需报请家长知情后填写《永利y23455学生因公外出申请表》。
第九条 假期请假需以班级为单位填写《永利y23455假期专用请假条》。
第十条 事假和病假的,需填写《永利y23455请假条》。
第十一条 确因特殊情况无法及时书面请假的,必须通过电话、短信等形式向班主任、辅导员提出申请,获得批复后视为请假,事后必须补假条。
第十二条 未任何履行请假手续擅自离校的,无论何种原因,以旷课论处。
第十三条 假期请假填写假期请假条,由班长或纪检委员办理后上报至宿管部备案。日常请假条交由班长(纪检委员)处汇总,当天夜间不离校的假条交由纪检部汇总,离校过夜的假条交由宿管部汇总。如学生请假期间需用假条原件,可先向相关部门备案清晰的假条照片,待销假后再将原件交至相关部门。
第十四条 请假到期后必须销假。假期结束后到各班班长处销假,完成假期后的报到手续。
第十五条 在规定的时限内如有需要可以续假,参照请假手续办理续假手续,如有特殊情况先由本人电话续假,由代理人代为办理续假手续。
第五章 附则
第十六条 不管何种原因,每学期累计请假的时间不得超过学校的相关规定,否则按照相应规定给予相应处理。
第十七条 学生外出事故处理
学生外出期间如果发生人身意外伤害等突发事故,要保持冷静,采取积极有效的处理措施,并及时向当地公安机关和学院报告。
第十八条 学生因公请假外出事故的责任,应根据具体情况依法确定;其中,由于与公务无关的个人行为造成外出事故,责任由学生本人承担。学生因私请假外出事故的责任,由请假人本人承担。
第十九条 学生请假外出期间如违反国家法律法规、社会公共行为准则、学校规章制度等,其后果应由其本人承担。
第二十条 未按规定履行请假程序的
(一)凡未经批准自行外出的,在外出期间发生事故或造成不良影响,责任由其本人承担。
(二)未按规定请假的,未如实申报请假事事由的,未如实填报请假信息的(包括但不限于去向地、紧急联系人信息等),一律以旷课论处。旷课课时以实际课表为准,如为假期或无具体课程的学期,则按照一天6课时计算。
第二十一条 疫情期间,学院有权依据疫情防控要求和学校相关部署,临时调整相关审批尺度和请假手续。
第二十二条 疫情期间,凡是不能按照疫情防控相关规定,按时、如实提报相关信息(包括但不限于去向地、行动轨迹、核酸结果)的,一律以旷课论处。旷课课时以实际课表为准,如为假期或无具体课程的学期,则按照一天6课时计算。造成不良影响或其他严重后果的,按照相关规定进行处分。
第二十三条 本办法如遇和学校相关规定相矛盾之处,以学校相关规定为准。
第二十四条 本办法由永利y23455负责解释,自印发之日起施行。
永利y23455
2021年10月27日
永利y23455学生请假流程图

所有附件(申请表)均可至学院主页“下载中心”处下载。
永利y23455请假健康日报表地址(可以输入地址访问或扫描二维码):https://www.wjx.top/vj/PLPDjRC.aspx
